projet Ppe n°2

Site web de gestion de note de frais

Détail

Context

La société GSB un laboratoire souhaite une mise en place d'une solution web pour gérer les notes de frais déposées par des utilisateurs.

Environement technologique

  • Serveur apache
  • PHP 7
  • CakePHP
  • MySQL (Sql)
  • Bulma (Css)

Objectif

  • Gérer les roles (utilisateur/comptable/admin)
  • Validation de note de frais
  • Edition de note de frais
  • Mise à jours des données sur une base de données MySQL

Documents

Note aux utilisateurs

Cahier des charges fonctionnel

Cahier des charges technique

Document utilisateur

Diaporama de présentation

Résumé Gantt

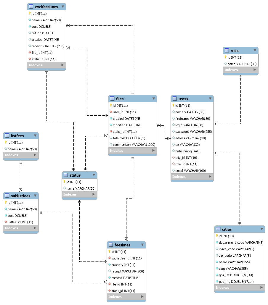
MCD (Image)